f type pcb balun circuit diagram

PCB layout techniques , for example - Engineering Technical -PCBway. 10 Pics about PCB layout techniques , for example - Engineering Technical -PCBway : Pin on Electronics Circuits, Pin on Electronics Circuits and also Types of antennas in mobile communication – TELECOMMUNICATION HUB.

PCB Layout Techniques , For Example - Engineering Technical -PCBway

PCB layout techniques , for example - Engineering Technical -PCBway www.pcbway.com

pcb techniques layout example pcbway partition fig

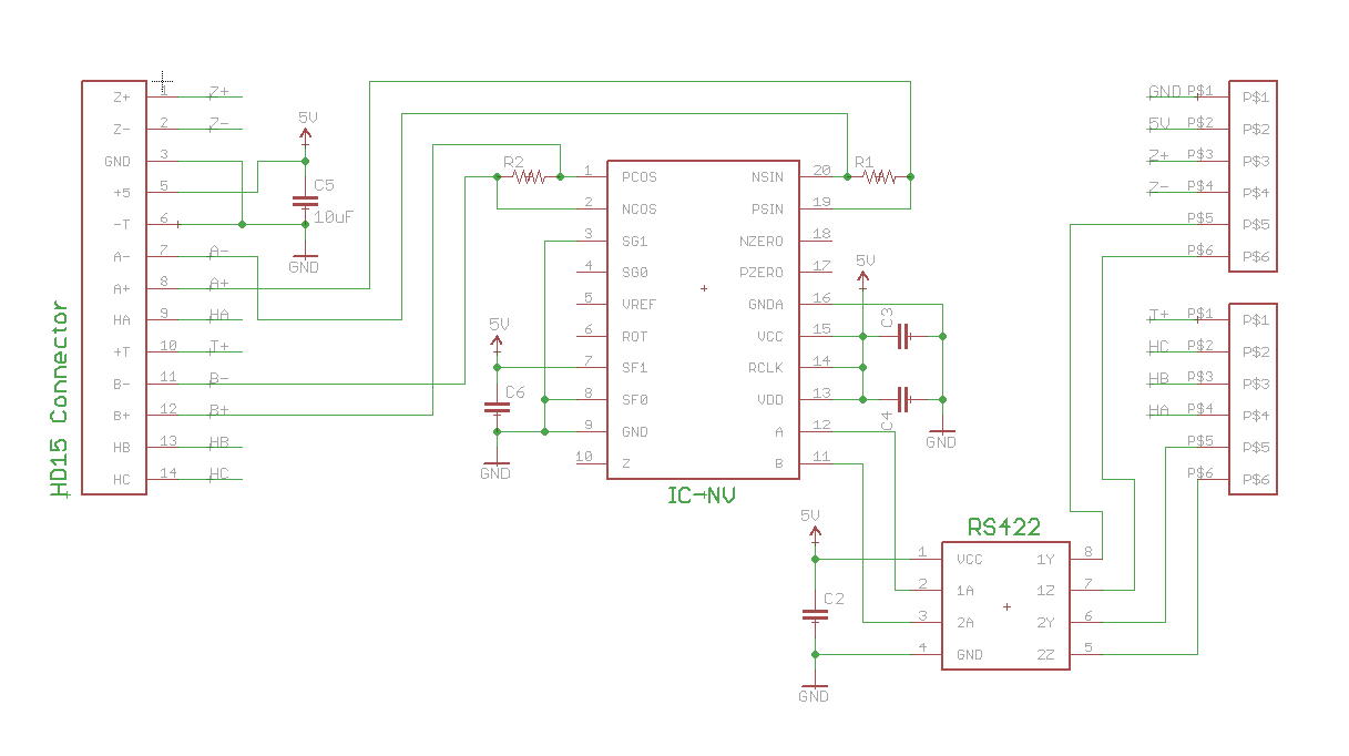
Pin On Electronics Circuits

Pin on Electronics Circuits www.pinterest.jp

An Easy Power-module Reference Design For RF Data Converter Negative

An easy power-module reference design for RF data converter negative e2e.ti.com

converter rf data power voltages negative module reference easy e2e ti figure schematic

Interpolator PCB Design | Everything Bends

Interpolator PCB Design | Everything Bends www.everythingbends.com

schematic bends capacitors

Pcb Layout Controlled Impedance - Fuse & Wiring Diagram

Pcb Layout Controlled Impedance - Fuse & Wiring Diagram fusewiring.blogspot.com

impedance eliminate

An Easy Power-module Reference Design For RF Data Converter Negative

An easy power-module reference design for RF data converter negative e2e.ti.com

voltages e2e

Types Of Antennas In Mobile Communication – TELECOMMUNICATION HUB

Types of antennas in mobile communication – TELECOMMUNICATION HUB telecommunicationhub.wordpress.com

antennas

Pin On Electronics Circuits

Pin on Electronics Circuits www.pinterest.com

Pin On Electronics Circuits

Pin on Electronics Circuits www.pinterest.com

Custom PCB For DIY Electronics

Custom PCB for DIY electronics custompcb.blogspot.com

pcb electronics diy custom comparator continued signal else nothing did

Interpolator pcb design. An easy power-module reference design for rf data converter negative. Types of antennas in mobile communication – telecommunication hub