f m receiver circuit diagram

Index 960 - Circuit Diagram - SeekIC.com. 18 Images about Index 960 - Circuit Diagram - SeekIC.com : What is Schematic Diagram (Definition) | CircuitsTune, F_M_TRANSMITTER - Power_Supply_Circuit - Circuit Diagram - SeekIC.com and also lm311 and ir2110 class d audio amplifier circuit - SHEMS.

Index 960 - Circuit Diagram - SeekIC.com

Index 960 - Circuit Diagram - SeekIC.com www.seekic.com

circuit diagram seekic

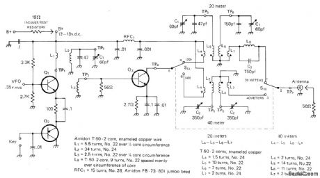
Index 30 - Signal Processing - Circuit Diagram - SeekIC.com

Index 30 - Signal Processing - Circuit Diagram - SeekIC.com www.seekic.com

circuit transmitter fm diagram processing signal seekic range

Pin On Regenerative Receiver

Pin on Regenerative receiver www.pinterest.com

F.M. Transmitter Tutorial - Block Diagrams - Electronics Circuit And

F.M. Transmitter Tutorial - Block Diagrams - Electronics Circuit and www.hobbyprojects.com

block transmitter diagrams diagram fm sound modulation converts microphone signals electrical pressure wave electronics

F_M_TRANSMITTER - Power_Supply_Circuit - Circuit Diagram - SeekIC.com

F_M_TRANSMITTER - Power_Supply_Circuit - Circuit Diagram - SeekIC.com www.seekic.com

transmitter circuit seekic oscillator borne detectors radiation variable ionizing frequency mw balloon provides mc use

PC Based Oscilloscope Circuit Diagram | Electronic Circuits | Pinterest

PC Based Oscilloscope Circuit diagram | Electronic Circuits | Pinterest www.pinterest.com

oscilloscope circuits

Electrical Jumper Connector - Circuit Diagram Images

Electrical Jumper Connector - Circuit Diagram Images circuitdiagramimages.blogspot.com

jst conductor 4inch monalisa

Video Transmitter Circuit Diagram / Tv Transmitter Circuit Working And

Video Transmitter Circuit Diagram / Tv Transmitter Circuit Working And alucarddddddd.blogspot.com

transmitter circuits tábla kiválasztása

Jvc Kw Avx716 Users Manual LVT1778 001A

Jvc Kw Avx716 Users Manual LVT1778 001A usermanual.wiki

jvc usermanual

Wonderful Fm Receiver Circuit Diagram Using Transistor Transistor

Wonderful Fm Receiver Circuit Diagram Using Transistor Transistor www.pinterest.com

yiroshi afiata tl072 skema amplificador etc mk5 preamp circuits controlers amps rangkaian amplificadores transistor esquemas

AM Receiver | Electronic Circuits Diagram

AM Receiver | Electronic Circuits Diagram streampowers.blogspot.com

receiver am circuit diagram rf electronic circuits simple receivers ic notes transistor regenerative gr

Lm311 And Ir2110 Class D Audio Amplifier Circuit - SHEMS

lm311 and ir2110 class d audio amplifier circuit - SHEMS stone.umelecforum.ru

amplifier ir2110 lm311 diyaudio jlh

Medium Range Transmitter - RF Circuit Circuits - ElShem.com

Medium range transmitter - RF circuit circuits - ElShem.com www.elshem.com

rf transmitter circuit range medium higher resolution

Circuit Diagram: September 2013

circuit diagram: September 2013 cidigg.blogspot.com

circuit diagram transmitter fm 300m

What Is Schematic Diagram (Definition) | CircuitsTune

What is Schematic Diagram (Definition) | CircuitsTune www.circuitstune.com

diagram schematic fm receiver definition block circuit

1155 Receiver R1155 Lancaster Radio R1155B R1155C R1155D R1155E R1155F

1155 Receiver R1155 Lancaster Radio R1155B R1155C R1155D R1155E R1155F www.shopingathome.com

1155 receiver r1155 additional plus articles

TDA1072A (Philips) - Am Receiver Circuit | HTML.datasheet

TDA1072A (Philips) - Am Receiver Circuit | HTML.datasheet htmldatasheet.com

philips receiver am

Long Range FM Transmitter - RF Circuit Circuits - ElShem.com

Long range FM transmitter - RF circuit circuits - ElShem.com www.elshem.com

transmitter schematics

Oscilloscope circuits. Block transmitter diagrams diagram fm sound modulation converts microphone signals electrical pressure wave electronics. 1155 receiver r1155 additional plus articles